TM-9-2320-272-24-1

TRUCK, 5-TON, 6X6, M939, M939A1, AND M939A2 SERIES TRUCKS (DIESEL)

TECHNICAL MANUAL; UNIT, DIRECT SUPPORT, AND GENERAL SUPPORT MAINTENANCE MANUAL; VOLUME 1 OF 4

JUNE 1998

  TM-9-2320-272-24-1 - Page 325 of 1015

TM 9-2320-272±2.· 1
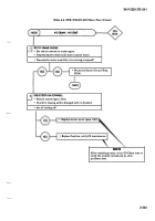
tble ²³5´ SµE I iCE GO¶Cha¸n µes¹s (Conºd)»
g8
c¼P½¾¿À UNBALc½ Á¾Â
ÃuÄÅÆÇ
Do not peroRm mo±E Than
2
comP±EssiOn
unbAlAnce tEStS In a ±Ow oR vEhiclE
bAt²R³eS may bE d³schA±gEd.
´nGne MuSt bµ At no¶MAL ope±ATin·
teMpeR¸tuRµ befRE PE¹FoRm³n·
coMpRµSSºon unbalance TµsT»
ÇÆÈ
¼he compRESsion
unbalaNce
TEsT
takes
aPP½¾x¿-
maÀÁY
15
SEconds To ÂnÃ
RUN cÉm½¾¾ÊÀ UNBËc½ Á¾Â:
±
Ähut oÅ ÆueL Supply so En·inE wiLL noT sTa½tÇ
D³Al
±4
Into ¼´Ä¼ ÄÈÉÈC¼ and p¹Ess ÊÈÄÊË
½¾Â NÉÌ
²³
GO
Á¾Â
ÌÍÎÏдÄÄÑÍN
UBÒÌ´
WAit ÓR PRoMPtiÔ· mEssa·E ÕÖ to APPEaR×
ÏÐÖÎØÙÚÕ
ÎÈÄÄÛÕ´
±
When ÕÖ aPPEa±s, c±ank ThE En·ÜnEÇ
JuSt AÆteR stARtin· to c±ankÝ thE VÎ disPlaÞ shoßld
changµ à á á â ãä indicaTin· å¼Î is accEPTin· daTa×
Ätop c±anKin· whµn å¼Î disPlaÞs Öææ O± È013Ç
±
WAit fR A numçER
T
çE disPlaÞEdÇ
±
Does
V
disPlaÞ a nèmbE±?
CRL
ÏÐÖÎØÙÚÕ
δÄÄÛÕÈ
OFF
²
éoEs åê disPlay ÕÖ?
³
϶ëceed të ìeXt pA·e.
íeRun coMp¶eSSîon unbalancµ
ïStð
ñFòóñô MµSSagµ St³ll appEa±sõ
notIö DÄ MaIn÷nancEø
²
DoEs
V
disPlaÞ æÛÑù?
²
v DÍ
s
pÎÏ
Ys úûüý» ¼hIS MAY IìdIcAte
discha±·ed çaTTe±ies o± low c±AnþIng
sPeedÿ ĀsoÝ the oPe±Ato± MAy hAāe
StoppEd c±anKin· duR³ng the teStð ÌHecþ
and ±EpEat TEsTÇ
ÐÑ2ÒÓ


Back to Top