TM-9-2320-365-34-1

M1078 SERIES, 2 1/2-TON, 4 X 4, LIGHT MEDIUM TACTICAL VEHICLES (LMTV)

TECHNICAL MANUAL; MAINTENANCE INSTRUCTIONS; DIRECT SUPPORT AND GENERAL SUPPORT MAINTENANCE; VOLUME NO. 1 OF 2

AUGUST 2005
CHANGE 2

  TM-9-2320-365-34-1 - Page 120 of 1334

TM 9-2320-365-34-1
TM 9-2320-365-34-1
TM 9-2320-365-34-1
TM 9-2320-365-34-1
TM 9-2320-365-34-1
2-52
2-52
2-52
2-52
2-52
NO
YES
3.
NO
YES
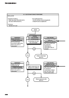
Is valve clearance
adjustment correct?
Air cleaner OK.
Engine oil level OK.
Fuel system OK.
Fuel pressure OK.
Fuel injectors OK.
2.
Improper valve clearance
adjustment will cause fuel
to burn unevenly and
cause engine to misfire,
run rough, or lack power.
Air cleaner OK.
Engine oil level OK.
Fuel system OK.
Fuel pressure OK.
Fuel injectors OK.
Valve clearance OK.
Are injectors properly
timed?
Refer to para 4-5
There will be a reduction
of engine power if injector
timing is incorrect.
Incorrect valve clearance.
Improperly timed injectors.
Faulty fuel control linkage.
Faulty cylinder head gasket.
Low cylinder compression.
Improper injector
synchronization.
Improperly timed injectors.
Faulty fuel control linkage.
Faulty cylinder head gasket.
Low cylinder compression.
Improper injector
synchronization.
KNOWN INFO
POSSIBLE PROBLEMS
TEST OPTIONS
Refer to para 3-14
REASON FOR QUESTION
Adjust valve
clearance (para 3-14).
KNOWN INFO
POSSIBLE PROBLEMS
TEST OPTIONS
REASON FOR QUESTION
Adjust fuel timing
(para 4-5).
a11.
ENGINE STARTS BUT MISFIRES, RUNS ROUGH, OR LACKS POWER (CONT)
a11.
ENGINE STARTS BUT MISFIRES, RUNS ROUGH, OR LACKS POWER (CONT)
a11.
ENGINE STARTS BUT MISFIRES, RUNS ROUGH, OR LACKS POWER (CONT)
a11.
ENGINE STARTS BUT MISFIRES, RUNS ROUGH, OR LACKS POWER (CONT)
a11.
ENGINE STARTS BUT MISFIRES, RUNS ROUGH, OR LACKS POWER (CONT)


Back to Top