TM-9-2320-366-20-1

M1083 SERIES, 5 TON, 6x6, MEDIUM TACTICAL VEHICLES (MTV)

TECHNICAL MANUAL; MAINTENANCE INSTRUCTIONS; UNIT MAINTENANCE; VOLUME NO. 1 OF 5

FEBRUARY 2006
CHANGE 3

  TM-9-2320-366-20-1 - Page 190 of 1824

TM 9-2320-366-20-1
TM 9-2320-366-20-1
TM 9-2320-366-20-1
TM 9-2320-366-20-1
TM 9-2320-366-20-1
2-86
2-86
2-86
2-86
2-86
NO
YES
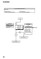
5.
Faulty fuel pressure
regulating valve.
Is fuel pressure
regulating valve
free from leaks
or damage?
A defective or leaking
fuel pressure regulating
valve will cause
engine to stall at low
rpm.
TEST OPTIONS
REASON FOR QUESTION
Notify DS Maintenance.
KNOWN INFO
POSSIBLE PROBLEMS
Visual inspection
Replace fuel pressure
regulating valve (para 4-3).
Air cleaner OK.
Engine oil level and
condition OK.
Air system OK.
Fuel hoses OK.
No air in fuel system.
Fuel filters OK.
Fuel transfer pump OK.
a4.
ENGINE STALLS AT LOW RPM (CONT)
a4.
ENGINE STALLS AT LOW RPM (CONT)
a4.
ENGINE STALLS AT LOW RPM (CONT)
a4.
ENGINE STALLS AT LOW RPM (CONT)
a4.
ENGINE STALLS AT LOW RPM (CONT)


Back to Top