TM-9-2320-366-34-1

M1083 SERIES, 5 TON, 6x6, MEDIUM TACTICAL VEHICLES (MTV)

TECHNICAL MANUAL; MAINTENANCE INSTRUCTIONS; DIRECT SUPPORT AND GENERAL SUPPORT MAINTENANCE; VOLUME NO. 1 OF 4

AUGUST 2005
CHANGE 2

  TM-9-2320-366-34-1 - Page 127 of 1591

TM 9-2320-366-34-1
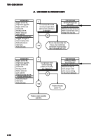
2-8. TROUBLESHOOTING INSTRUCTIONS (CONT)
Table 2-1. Vehicle Troubleshooting (Cont)
Troubleshooting
Procedure
Malfunction
(Page)
c. TRANSMISSION SYSTEM TROUBLESHOOTING (CONT)
c27.
WTEC II Transmission ECU Pushbutton Shift Selector (TEPSS) Displays Main Code 41,
42, 44, 45 and/or 69 Sub Code 21 (Prior to Serial Number 6510032369 With Transmission
Adapter Cable Assembly) .
...................................................
2-356
c28.
WTEC II Transmission ECU Pushbutton Shift Selector (TEPSS) Displays Main Code 41,
42, 44, 45 and/or 69 Sub Code 21 (Prior to Serial Number 6510032369) .
.................
2-370
c29.
WTEC II Transmission ECU Pushbutton Shift Selector (TEPSS) Displays Main Code 41,
42, 44, and/or 45 Sub Code 22 (Serial Number 6510032369 and Higher) .
................
2-380
c30.
WTEC II Transmission ECU Pushbutton Shift Selector (TEPSS) Displays Main Code 41,
42, 44, and/or 45 Sub Code 22 (Prior to Serial Number 6510032369 With Transmission
Adapter Cable Assembly) .
...................................................
2-390
c31.
WTEC II Transmission ECU Pushbutton Shift Selector (TEPSS) Displays Main Code 41,
42, 44, and/or 45 Sub Code 22 (Prior to Serial Number 6510032369) .
...................
2-404
c32.
WTEC II Transmission ECU Pushbutton Shift Selector (TEPSS) Displays Main Code 41,
42, 44, 45 and/or 69 Sub Code 23 .
............................................
2-414
c33.
WTEC II Transmission ECU Pushbutton Shift Selector (TEPSS) Displays Main Code 41,
42, 44, and/or 45 Sub Code 24 (Serial Number 6510032369 and Higher) .
................
2-422
c34.
WTEC II Transmission ECU Pushbutton Shift Selector (TEPSS) Displays Main Code 41,
42, 44, and/or 45 Sub Code 24 (Prior to Serial Number 6510032369 With Transmission
Adapter Cable Assembly) .
...................................................
2-432
c35.
WTEC II Transmission ECU Pushbutton Shift Selector (TEPSS) Displays Main Code 41,
42, 44, and/or 45 Sub Code 24 (Prior to Serial Number 6510032369) .
...................
2-446
c36.
WTEC II Transmission ECU Pushbutton Shift Selector (TEPSS) Displays Main Code 41,
42, 44, 45 and/or 69 Sub Code 26 (Serial Number 6510032369 and Higher) .
..............
2-456
c37.
WTEC II Transmission ECU Pushbutton Shift Selector (TEPSS) Displays Main Code 41,
42, 44, 45 and/or 69 Sub Code 26 (Prior to Serial Number 6510032369 With Transmission
Adapter Cable Assembly) .
...................................................
2-466
c38.
WTEC II Transmission ECU Pushbutton Shift Selector (TEPSS) Displays Main Code 41,
42, 44, 45 and/or 69 Sub Code 26 (Prior to Serial Number 6510032369) .
.................
2-480
c39.
WTEC II Transmission ECU Pushbutton Shift Selector (TEPSS) Displays Main Code 43
Sub Code 21 (Serial Number 6510032369 and Higher).
..............................
2-490
c40.
WTEC II Transmission ECU Pushbutton Shift Selector (TEPSS) Displays Main Code 43
Sub Code 21 (Prior to Serial Number 6510032369 With Transmission
Adapter Cable Assembly) .
...................................................
2-500
c41.
WTEC II Transmission ECU Pushbutton Shift Selector (TEPSS) Displays Main Code 43
Sub Code 21 (Prior to Serial Number 6510032369) .
................................
2-514
c42.
WTEC II Transmission ECU Pushbutton Shift Selector (TEPSS) Displays Main Code 43
Sub Code 26 (Serial Number 6510032369 and Higher).
..............................
2-524
c43.
WTEC II Transmission ECU Pushbutton Shift Selector (TEPSS) Displays Main Code 43
Sub Code 26 (Prior to Serial Number 6510032369 With Transmission
Adapter Cable Assembly) .
...................................................
2-534
c44.
WTEC II Transmission ECU Pushbutton Shift Selector (TEPSS) Displays Main Code 43
Sub Code 26 (Prior to Serial Number 6510032369) .
................................
2-548
c45.
WTEC II Transmission ECU Pushbutton Shift Selector (TEPSS) Displays Main Code 52
and Any Sub Code (Serial Number 6510032369 and Higher) .
.........................
2-558
2-10
Change 1


Back to Top