TM-9-2320-366-34-1

M1083 SERIES, 5 TON, 6x6, MEDIUM TACTICAL VEHICLES (MTV)

TECHNICAL MANUAL; MAINTENANCE INSTRUCTIONS; DIRECT SUPPORT AND GENERAL SUPPORT MAINTENANCE; VOLUME NO. 1 OF 4

AUGUST 2005
CHANGE 2

  TM-9-2320-366-34-1 - Page 803 of 1591

TM 9-2320-366-34-1
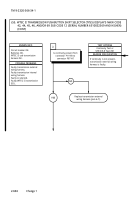
KNOWN INFO
TEST OPTIONS
Continuity Test or
STE/ICE-R Test #91
REASON FOR QUESTION
4.
POSSIBLE PROBLEMS
Circuit breaker OK.
Batteries OK.
WTEC III cab transmission
harness OK.
WTEC III transmission ECU
OK.
Transmission external wiring
harness OK.
Pigtail OK.
Faulty transmission adapter
cable assembly.
Faulty transmission internal
wiring harness.
Faulty C3 pressure switch.
Is continuity present from
adapter cable 31-pin
connector pin X to adapter
cable 24-pin connector
pin C3?
If continuity is not present,
transmission adapter cable
assembly is faulty.
NO
Replace transmission adapter
cable assembly (para 6-8).
YES
2-658
Change 2
c54. WTEC III TRANSMISSION PUSHBUTTON SHIFT SELECTOR (TPSS) DISPLAYS MAIN CODE
32 AND/OR 57 AND ANY SUB CODE (PRIOR TO SERIAL NUMBER 6510032369 WITH
TRANSMISSION ADAPTER CABLE ASSEMBLY) (CONT)


Back to Top