TM-9-2320-366-34-1

M1083 SERIES, 5 TON, 6x6, MEDIUM TACTICAL VEHICLES (MTV)

TECHNICAL MANUAL; MAINTENANCE INSTRUCTIONS; DIRECT SUPPORT AND GENERAL SUPPORT MAINTENANCE; VOLUME NO. 1 OF 4

AUGUST 2005
CHANGE 2

  TM-9-2320-366-34-1 - Page 1002 of 1591

Change 1
2-855
TM 9-2320-366-34-1
CAUTION
Use care when disconnecting wiring harness
connectors. Failure to comply may result in
damage to equipment.
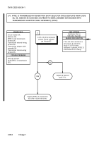
CONTINUITY TEST
(1)
Loosen screw in adapter cable 24-pin
connector.
(2)
Disconnect adapter cable 24-pin connector
from internal wiring harness 24-pin
connector.
(3)
Set multimeter to ohms.
(4)
Connect positive (+) probe of multimeter
to adapter cable 31-pin connector pin E.
(5)
Connect negative (-) probe of multimeter
to adapter cable 24-pin connector pin H1
and note reading on multimeter.
(6)
If continuity is not present, replace
transmission adapter cable assembly
(para 6-8).
(7)
Connect positive (+) probe of multimeter
to adapter cable 31-pin connector pin E.
(8)
Connect negative (-) probe of multimeter
to all other pins in adapter cable 31-pin
connector and note reading on multimeter.
(9)
Connect negative (-) probe of multimeter
to ground and note reading on multimeter.
(10)
If continuity is present, transmission
adapter cable assembly is shorted; replace
transmission adapter cable assembly
(para 6-8).


Back to Top