TM-9-2320-366-34-1

M1083 SERIES, 5 TON, 6x6, MEDIUM TACTICAL VEHICLES (MTV)

TECHNICAL MANUAL; MAINTENANCE INSTRUCTIONS; DIRECT SUPPORT AND GENERAL SUPPORT MAINTENANCE; VOLUME NO. 1 OF 4

AUGUST 2005
CHANGE 2

  TM-9-2320-366-34-1 - Page 994 of 1591

Change 1
2-847
TM 9-2320-366-34-1
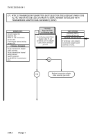
CONTINUITY TEST
(1)
Set multimeter to ohms.
(2)
Connect positive (+) probe of multimeter to
internal wiring harness 31-pin connector
pin A.
(3)
Connect negative (-) probe of multimeter to
internal wiring harness connector J pin B
and note reading on multimeter.
(4)
If continuity is not present, replace
transmission internal wiring harness
(para 7-13).
(5)
Connect positive (+) probe of multimeter
to internal wiring harness 31-pin connector
pin A.
(6)
Connect negative (-) probe of multimeter
to all other pins in internal wiring harness
31-pin connector and note reading on
multimeter.
(7)
Connect negative (-) probe of multimeter
to ground and note reading on multimeter.
(8)
If continuity is present, transmission
internal wiring harness is shorted; replace
transmission internal wiring harness
(para 7-13).


Back to Top