TM-9-2320-366-34-1

M1083 SERIES, 5 TON, 6x6, MEDIUM TACTICAL VEHICLES (MTV)

TECHNICAL MANUAL; MAINTENANCE INSTRUCTIONS; DIRECT SUPPORT AND GENERAL SUPPORT MAINTENANCE; VOLUME NO. 1 OF 4

AUGUST 2005
CHANGE 2

  TM-9-2320-366-34-1 - Page 439 of 1591

2-300
Change 1
TM 9-2320-366-34-1
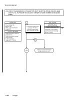
c21. WTEC II TRANSMISSION ECU PUSHBUTTON SHIFT SELECTOR (TEPSS) DISPLAYS MAIN
CODE 41, 42, 44, AND/OR 45 SUB CODE 15 (PRIOR TO SERIAL NUMBER 6510032369
WITH TRANSMISSION ADAPTER CABLE ASSEMBLY) (CONT)
KNOWN INFO
TEST OPTIONS
REASON FOR QUESTION
NO
YES
7.
POSSIBLE PROBLEMS
Replace WTEC II TEPSS
(TM 9-2320-366-20-4).
Resistance Test or
STE/ICE-R Test #91
Replace D solenoid
(para 7-7).
Circuit breaker OK.
Batteries OK.
WTEC II cab transmission
harness OK.
Transmission external wiring
harness OK.
Transmission adapter cable
assembly OK.
Transmission internal wiring
harness OK.
Faulty D solenoid.
Faulty WTEC II TEPSS.
Is 2.5-5.0 ohms resistance
present from D solenoid
pin A to pin B?
If 2.5-5.0 ohms is not present,
D solenoid is faulty.
If 2.5-5.0
ohms is present, WTEC II
TEPSS is faulty.


Back to Top