TM-5-2350-262-20-3

ARMORED COMBAT EARTHMOVER (ACE), M9

TECHNICAL MANUAL; UNIT MAINTENANCE MANUAL; VOLUME 3 OF 3; HYDRAULIC TROUBLESHOOTING TEST PROCEDURES

  TM-5-2350-262-20-3 - Page 185 of 319

3-150
TM-5-2350-262-20-3
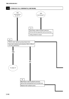
To block 39
YES
from block 31
Stop engine, relieve hydraulic
pressure, remove all test
equipment, and connect hoses.
37
Remove all test equipment and connect lines.
Verify problem is solved.
YES
NO
YES
NO
35
Perform apron relief valve pressure test.
Is pressure 1,950-2,050 psi (13,445-14,135 kPa)?
36
Perform apron relief valve adjustment.
Can pressure be adjusted to 1,950-2,050 psi
(13,445-14,135 kPa)?
38
Remove all test equipment and connect lines.
Replace directional control valve bank.
10
HYDRAULIC OIL OVERHEATS (CONTINUED)


Back to Top