TM-9-2320-366-20-1

M1083 SERIES, 5 TON, 6x6, MEDIUM TACTICAL VEHICLES (MTV)

TECHNICAL MANUAL; MAINTENANCE INSTRUCTIONS; UNIT MAINTENANCE; VOLUME NO. 1 OF 5

FEBRUARY 2006
CHANGE 3

  TM-9-2320-366-20-1 - Page 938 of 1824

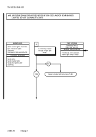
e48. M1083/M1084/M1090/M1092/M1093/M1094 SIDE AND/OR REAR MARKER
LIGHT(S) DO NOT ILLUMINATE (CONT)
TM 9-2320-366-20-1
2-604.6
Change 1
KNOWN INFO
TEST OPTIONS
REASON FOR QUESTION
YES
Is continuity present
through LH rear marker
light lamp?
NO
Continuity Test or
STE/ICE-R Test #91
If continuity is not present,
LH rear marker light lamp
is faulty.
19.
POSSIBLE PROBLEMS
Faulty lamp.
Faulty marker light.
Faulty rear lights cable
assembly.
Replace LH rear marker light lamp
(para 7-38) and go to step 5
of this fault if required.
Other marker lights illuminate.
Rear composite lights
illuminate.
Dashboard cable assembly OK.


Back to Top