TM-9-2320-366-34-1

M1083 SERIES, 5 TON, 6x6, MEDIUM TACTICAL VEHICLES (MTV)

TECHNICAL MANUAL; MAINTENANCE INSTRUCTIONS; DIRECT SUPPORT AND GENERAL SUPPORT MAINTENANCE; VOLUME NO. 1 OF 4

AUGUST 2005
CHANGE 2

  TM-9-2320-366-34-1 - Page 347 of 1591

TM 9-2320-366-34-1
2-208
Change 1
c13. WTEC II TRANSMISSION ECU PUSHBUTTON SHIFT SELECTOR (TEPSS) DISPLAYS MAIN
CODE 41, 42, 44, 45, AND/OR 69 SUB CODE 12 (PRIOR TO SERIAL NUMBER
6510032369) (CONT)
KNOWN INFO
TEST OPTIONS
REASON FOR QUESTION
POSSIBLE PROBLEMS
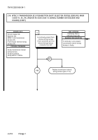
5.
Resistance Test or
STE/ICE-R Test #91
Is 2.5-5.0 ohms resistance
present from A solenoid
pin A to pin B?
If 2.5-5.0 ohms resistance is
not present, A solenoid is
faulty. If 2.5-5.0 ohms
resistance is present,
WTEC II TEPSS is faulty.
YES
Faulty A solenoid.
Faulty WTEC II TEPSS.
Replace A solenoid
(para 7-8).
NO
Circuit breaker OK.
Batteries OK.
WTEC II cab transmission
harness OK.
Transmission external wiring
harness OK.
Transmission internal wiring
harness OK.
Replace WTEC II TEPSS
(TM 9-2320-366-20-4).


Back to Top