TM-9-2320-366-34-1

M1083 SERIES, 5 TON, 6x6, MEDIUM TACTICAL VEHICLES (MTV)

TECHNICAL MANUAL; MAINTENANCE INSTRUCTIONS; DIRECT SUPPORT AND GENERAL SUPPORT MAINTENANCE; VOLUME NO. 1 OF 4

AUGUST 2005
CHANGE 2

  TM-9-2320-366-34-1 - Page 766 of 1591

Change 1
2-621
TM 9-2320-366-34-1
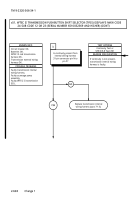
RESISTANCE TEST
(1)
Position drain pan under valve body.
(2)
Remove drain plug from transfer case.
(3)
Drain oil from transfer case.
(4)
Install drain plug in transfer case.
(5)
Remove ten screws from valve body
cover.
(6)
Remove valve body cover and gasket from
transfer case. Discard gasket.
(7)
Disconnect transfer case wiring harness
connector OSS from output speed sensor.
(8)
Set multimeter to ohms.
(9)
Connect positive (+) probe of multimeter
to pin A of output speed sensor.
(10)
Connect negative (-) probe of multimeter
to pin B of output speed sensor and
note reading on multimeter.
(11)
If resistance is less than 200 ohms or
greater than 400 ohms, replace output
speed sensor (para 8-2).


Back to Top