TM-9-2320-366-34-1

M1083 SERIES, 5 TON, 6x6, MEDIUM TACTICAL VEHICLES (MTV)

TECHNICAL MANUAL; MAINTENANCE INSTRUCTIONS; DIRECT SUPPORT AND GENERAL SUPPORT MAINTENANCE; VOLUME NO. 1 OF 4

AUGUST 2005
CHANGE 2

  TM-9-2320-366-34-1 - Page 773 of 1591

TM 9-2320-366-34-1
2-628
Change 1
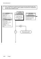
KNOWN INFO
POSSIBLE PROBLEMS
TEST OPTIONS
Continuity Test or
STE/ICE-R Test #91
REASON FOR QUESTION
3.
NO
Faulty transmission internal
wiring harness.
Faulty scavenge pump
assembly.
Faulty WTEC III transmission
ECU.
Circuit breaker OK.
Batteries OK.
WTEC III cab transmission
harness OK.
Transmission external wiring
harness OK.
Is continuity present from
internal wiring harness
31-pin connector pin N to
pin P?
If continuity is not present,
transmission internal wiring
harness is faulty.
Replace transmission internal
wiring harness (para 7-13).
YES
c51. WTEC III TRANSMISSION PUSHBUTTON SHIFT SELECTOR (TPSS) DISPLAYS MAIN CODE
24 SUB CODE 12 OR 23 (SERIAL NUMBER 6510032369 AND HIGHER) (CONT)


Back to Top