TM-9-2320-366-34-1

M1083 SERIES, 5 TON, 6x6, MEDIUM TACTICAL VEHICLES (MTV)

TECHNICAL MANUAL; MAINTENANCE INSTRUCTIONS; DIRECT SUPPORT AND GENERAL SUPPORT MAINTENANCE; VOLUME NO. 1 OF 4

AUGUST 2005
CHANGE 2

  TM-9-2320-366-34-1 - Page 780 of 1591

Change 1
2-635
TM 9-2320-366-34-1
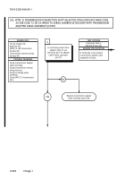
CONTINUITY TEST
(1)
Set multimeter to ohms.
(2)
Connect positive (+) probe of multimeter
to connector P119-d.
(3)
Connect negative (-) probe of multimeter
to connector P67-P and note reading on
multimeter.
(4)
If continuity is not present, replace
transmission external wiring harness
(para 6-7).
(5)
Connect positive (+) probe of multimeter
to connector P119-d.
(6)
Connect negative (-) probe of multimeter
to all other pins in connector P119 and
note reading on multimeter.
(7)
Connect negative (-) probe of multimeter
to ground and note reading on multimeter.
(8)
If continuity is present, transmission
external wiring harness is shorted; replace
transmission external wiring harness
(para 6-7).
(9)
Connect connector P119 to connector
J119.
(10)
Position front grille on cab with washer
and screw.
(11)
Position two washers and screws in front
grille.
(12)
Tighten screw to 48-60 lb-in. (5-7 N·m).
(13)
Tighten two screws to 24 lb-in. (3 N·m).


Back to Top