TM-9-2320-366-20-1

M1083 SERIES, 5 TON, 6x6, MEDIUM TACTICAL VEHICLES (MTV)

TECHNICAL MANUAL; MAINTENANCE INSTRUCTIONS; UNIT MAINTENANCE; VOLUME NO. 1 OF 5

FEBRUARY 2006
CHANGE 3

  TM-9-2320-366-20-1 - Page 1219 of 1824

TM 9-2320-366-20-1
TM 9-2320-366-20-1
TM 9-2320-366-20-1
TM 9-2320-366-20-1
TM 9-2320-366-20-1
2-665
2-665
2-665
2-665
2-665
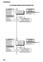
CONTINUITY TEST
CONTINUITY TEST
(1)
Remove PDP cover (para 16-2).
(2)
Remove relay K13 from PDP.
(3)
Set multimeter to ohms.
(4)
Connect positive (+) probe of multimeter to
PDP, socket 86, where relay K13 was removed.
(5)
Connect negative (-) probe of multimeter to
connector PX12-1 and note reading on
multimeter.
(6)
If continuity is not present, repair wire 1559
(para 2-45) or replace WTEC II dashboard cable
assembly (para 7-10) or WTEC III dashboard
cable assembly (para 7-11).
(7)
Connect connector PX12 to warning light
switch.
(8)
Install instrument panel assembly (para 7-15).
(1)
Set multimeter to ohms.
(2)
Connect positive (+) probe of multimeter to
PDP, socket 85, where relay K13 was
removed.
(3)
Connect negative (-) probe of multimeter to
ground and note reading on multimeter.
(4)
If continuity is not present, repair wire 3054
(para 2-45) or replace WTEC II dashboard
cable assembly (para 7-10) or WTEC III
dashboard cable assembly (para 7-11).


Back to Top