TM-9-2320-366-20-1

M1083 SERIES, 5 TON, 6x6, MEDIUM TACTICAL VEHICLES (MTV)

TECHNICAL MANUAL; MAINTENANCE INSTRUCTIONS; UNIT MAINTENANCE; VOLUME NO. 1 OF 5

FEBRUARY 2006
CHANGE 3

  TM-9-2320-366-20-1 - Page 910 of 1824

KNOWN INFO
TEST OPTIONS
REASON FOR QUESTION
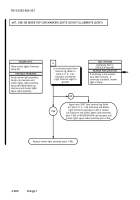
e47. ONE OR MORE CAB TOP MARKER LIGHTS DO NOT ILLUMINATE (CONT)
9.
Is continuity present from
terminal lug TL3 to
ground?
CAUTION
Read CAUTION
on following page.
TM 9-2320-366-20-1
2-594
Change 1
No cab top marker lights
illuminate.
POSSIBLE PROBLEMS
Continuity Test or
STE/ICE-R Test #91
NO
Faulty cab clearance and
marker lights cable assembly.
Repair wire 1951 from terminal lug TL74 to
splice E23 (para 2-45)
or replace cab clearance
and marker lights cable assembly (para 7-66).
YES
Repair wire 3097 from terminal lug TL86 to
splice E24 (para 2-45) or replace cab clearance
and marker lights cable assembly (para 7-63).
If continuity is not present,
wire 3097 is faulty.
If
continuityis present, wire 1951
is faulty.


Back to Top