TM-9-2320-366-20-1

M1083 SERIES, 5 TON, 6x6, MEDIUM TACTICAL VEHICLES (MTV)

TECHNICAL MANUAL; MAINTENANCE INSTRUCTIONS; UNIT MAINTENANCE; VOLUME NO. 1 OF 5

FEBRUARY 2006
CHANGE 3

  TM-9-2320-366-20-1 - Page 983 of 1824

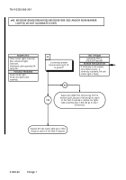
CONTINUITY TEST
Change 1
2-604.51
TM 9-2320-366-20-1
(1)
Remove nut, lockwasher, terminal lug TL20,
and lockwasher from RH marker light screw.
Discard lockwashers.
(2)
Connect positive (+) probe of multimeter to
terminal lug TL20.
(3)
Connect negative (-) probe of multimeter to
ground and note reading on multimeter.
(4)
If continuity is not present, repair wire 3095
from terminal lug TL20 to terminal lug TL21
(para 2-45)
and go to step 6 of this fault if
required or replace rear lights cable assembly
(para 7-84) and go to step 1 of this fault.
(5)
If continuity is present, replace RH marker
light and go to step 6 of this fault if
required.
(6)
Install lockwasher, terminal lug TL20,
lockwasher, and nut on RH marker light
screw.
(7)
Connect RH marker light connector to
connector P89.


Back to Top