TM-9-2320-365-20-2

M1078 SERIES, 2 1/2-TON, 4 X 4, LIGHT MEDIUM TACTICAL VEHICLES (LMTV)

TECHNICAL MANUAL; MAINTENANCE INSTRUCTIONS; UNIT MAINTENANCE; VOLUME NO. 2 OF 5

FEBRUARY 2006
CHANGE 3

  TM-9-2320-365-20-2 - Page 125 of 1432

Change 1
2-1179
TM 9-2320-365-20-2
(1)
Open door on 110/208 VAC POWER
DISTRIBUTION PANEL (TM 9-2320-365-
10).
(2)
Position circuit breaker CB1 to OFF
(TM 9-2320-365-10).
(3)
Remove screw and cover from 110 VAC
outlet
J232.
(4)
Set multimeter to ohms.
(5)
Connect positive (+) probe of multimeter
to supply pole of 110 VAC receptacle
J232.
(6)
Connect negative (-) probe of multimeter
to supply socket of 110 VAC receptacle
J232 and note reading on multimeter.
(7)
Connect positive (+) probe of multimeter
to neutral pole of 110 VAC receptacle
J232.
(8)
Connect negative (-) probe of multimeter
to neutral socket of 110 VAC receptacle
J232 and note reading on multimeter.
(9)
Connect positive (+) probe of multimeter
to ground pole of 110 VAC receptacle
J232.
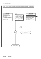
CONTINUITY TEST
(10)
Connect negative (-) probe of multimeter
to ground socket of 110 VAC receptacle
J232 and note reading on multimeter.
(11)
If continuity is not present in steps (6),
(8), and (10), replace 110 VAC receptacle
J232 (para 16-53).


Back to Top