TM-9-2320-366-20-1

M1083 SERIES, 5 TON, 6x6, MEDIUM TACTICAL VEHICLES (MTV)

TECHNICAL MANUAL; MAINTENANCE INSTRUCTIONS; UNIT MAINTENANCE; VOLUME NO. 1 OF 5

FEBRUARY 2006
CHANGE 3

  TM-9-2320-366-20-1 - Page 1021 of 1824

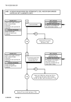
CONTINUITY TEST
TM 9-2320-366-20-1
(1)
Remove two screws and lens cover from
marker light base.
(2)
Remove marker light lamp from socket.
(3)
Set multimeter to ohms.
(4)
Check continuity through marker light lamp
and note reading on multimeter.
(5)
If continuity is not present, replace marker
light lamp (para 7-38).
(6)
Install marker light lamp in socket.
(7)
Install lens cover on marker light base with
two screws.
Change 1
2-604.89


Back to Top