TM-9-2320-366-20-1

M1083 SERIES, 5 TON, 6x6, MEDIUM TACTICAL VEHICLES (MTV)

TECHNICAL MANUAL; MAINTENANCE INSTRUCTIONS; UNIT MAINTENANCE; VOLUME NO. 1 OF 5

FEBRUARY 2006
CHANGE 3

  TM-9-2320-366-20-1 - Page 1031 of 1824

TM 9-2320-366-20-1
Change 1
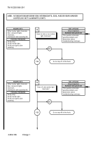
2-604.99
CONTINUITY TEST
CONTINUITY TEST
(8)
Connect LH intermediate marker light
connector to connector P94.
(1)
Remove two screws and lens cover from
RH intermediate marker light base.
(2)
Remove RH intermediate marker light lamp
from socket.
(3)
Set multimeter to ohms.
(4)
Check continuity through RH intermediate
marker light lamp and note reading on
multimeter.
(5)
If continuity is not present, replace RH
intermediate marker light lamp (para 7-38)
and go to step 6 of this fault if required.
(6)
Install RH intermediate marker light lamp
in socket.
(7)
Install lens cover on RH intermediate
marker light base with two screws.
(1)
Remove nut, lockwasher, terminal lug TL88,
and lockwasher from LH intermediate marker
light screw.
Discard lockwashers.
(2)
Set multimeter to ohms.
(3)
Connect positive (+) probe of multimeter
to terminal lug TL88.
(4)
Connect negative (-) probe of multimeter to
ground and note reading on multimeter.
(5)
If continuity is not present, repair wire
3089 from terminal lug TL88 to terminal
lug TL90 (para 2-45) and go to step 5 of
this fault if required or replace M1086/
M1089 rear lights cable assembly
(para 7-104) or M1085/M1096 rear lights
cable assembly (para 7-84) and go to
step 1 of this fault.
(6)
If continuity is present, replace LH
intermediate marker light (para 7-38)
and go to step 5 of this fault if required.
(7)
Install lockwasher, terminal lug TL88,
lockwasher, and nut on LH intermediate
marker light screw.


Back to Top