TM-5-2350-377-14-P

ARMORED COMBAT EARTHMOVER (ACE), M9

TECHNICAL MANUAL; OPERATOR'S, UNIT, DIRECT SUPPORT, AND GENERAL SUPPORT MAINTENANCE MANUAL (INCLUDING REPAIR PARTS AND SPECIAL TOOLS LIST) SUPPORTING THE HYDRAULIC BLADE FOLDER-TRACK TENSIONER (HBF-TT)

  TM-5-2350-377-14-P - Page 79 of 335

TM 5-2350-377-14&P
4
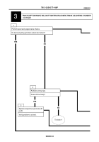
FRONT CORNER (LEFT OR RIGHT) DOES NOT RAISE OR LOWER IN UNSPRUNG MODE,
TRACK
ADJUSTING CYLINDER
Track adjustment is provided by hydraulic pressure from the compensating pump and controlled by electric
current tapped at the SPRUNG/UNSPRUNG pressure switch.
In the UNSPRUNG mode, hydraulic pressure is delivered
to the track and blade manifold from line 9 and returned through line 7 at the left manifold.
WARNING
High pressure is present in the M9 hydraulic system.
Do not disconnect any hydraulic
system component unless hydraulic system pressure has been relieved.
Ensure each
hydraulic control lever is moved several times through all positions and hydraulic tank
dipstick is slowly loosened to relieve pressure.
Failure to comply may result in severe
injury or death to personnel.
NOTE
Use these procedures to troubleshoot either left or right front corner.
Front corners will not lower
if the track adjusting cylinders are not retracted.
The hydraulic valves are equipped with manual
operators which can be used to check the hydraulic portion of the system.
If everything
functions by the manual hydraulic operators, the problem will be in the electric circuit (refer to
FO
- 1
).
HIGH-PRESSURE
CIRCUIT
RETURN
SUPPLY
0008 00
0008 00-38
COMPONENTS:
1. HIGH-PRESSURE FILTER
2. RETURN LINE FILTER
3. MAIN ACCUMULATOR
4. DIRECTIONAL CONTROL
VALVE BANK
5. TRACK ADJUSTING
CYLINDER
6. HBF-TT MANIFOLD
ASSEMBLY
7. HOLDING VALVE
8. FLOW VALVE
9. HYDRAULIC RESERVE
10. MANIFOLD, LEFT HAND
11. COMPENSATING PUMP
12. ACTUATOR
1
2
3
1
4
5
7
8
6
5
9
10
11
12
7
8


Back to Top